TOP(給)給付奨学金(給)自宅外通学申請届
最終更新日 : 2026/04/16

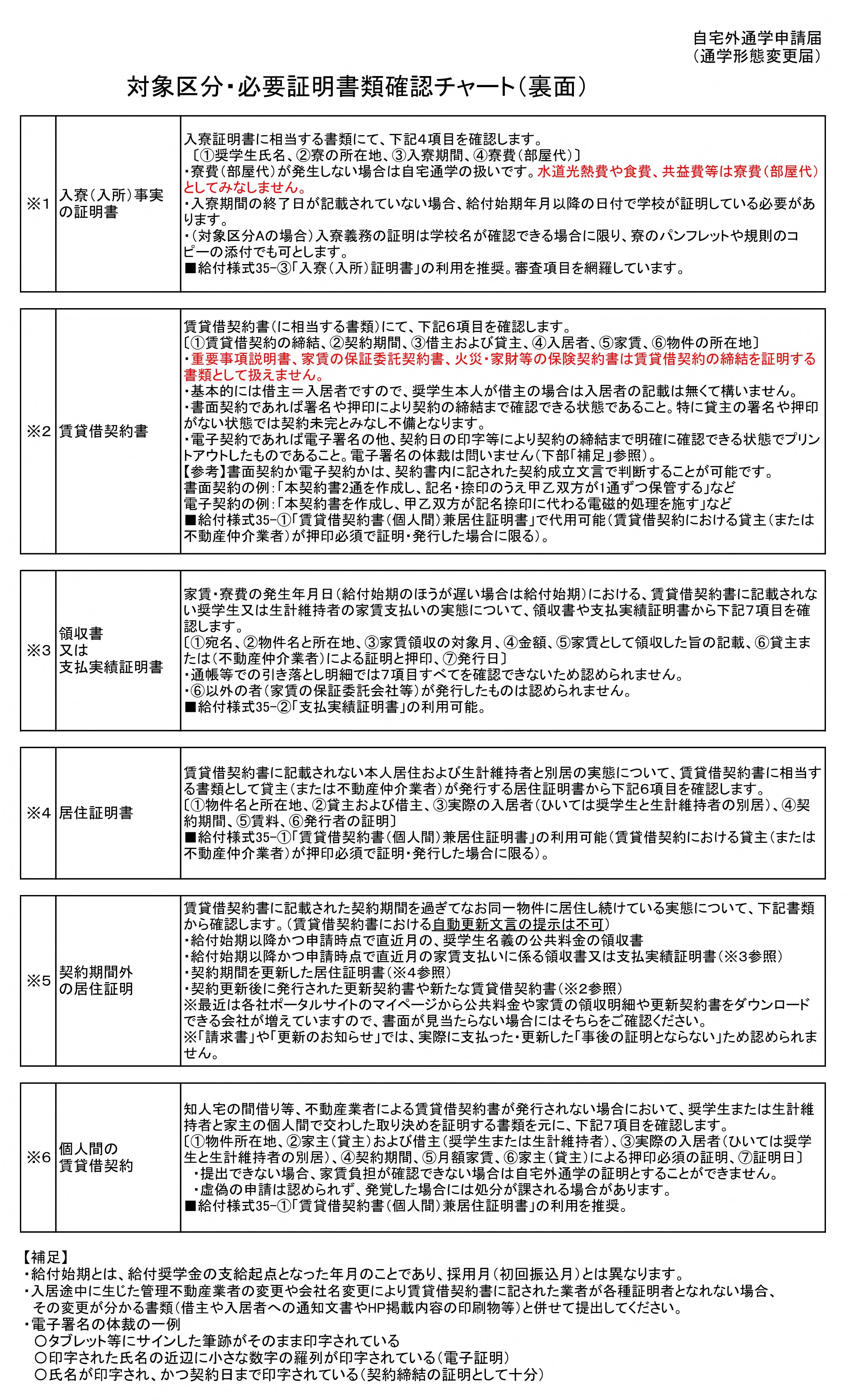
(給)自宅外通学申請届

自宅外通学を申請する場合は、以下の2つを学生部に提出してください。

①「対象区分・必要証明書類確認チャート」のA~Gから該当するもの

チャート(表面).jpg
チャート(裏面).jpg

機構の様式については、( https://tayori.com/q/kikou-form/detail/647188/ )を確認してください。

② [給付様式35] 自宅外通学申請届

添付しているPDFを、A4サイズで印刷し、以下の記入例を参考に、黒のボールペンで記入してください。

35【給付】「自宅外通学申請届」(通学形態変更届).pdf

記入例.jpg