東京都が実施していたリバウンド防止措置が10/24をもって終了し、
10/25から「基本的対策徹底期間(~11/30)」が適用されることになります。
これを受け、労務総務チームとして皆様に社内ルールをお知らせしますので、引き続き宜しくお願い致します。
出社比率については、経営管理本部長から改めてご連絡いたします。
なお、当期間が延長された場合、特段の連絡がない限りは社内ルールも継続いたします。
判断に迷う場合や業務上必要な場合は部門長または労務総務チームにご相談下さい。
1.会話時はマスク着用を必須(変更なし)
濃厚接触者の定義は「1m以内の距離で」「マスク等感染予防をせず」「15分以上の接触があった場合」とされています。
会話時はマスク必須としますが、他者との接触がない時は適宜外して体調管理をお願いします。
マスクは本社、サテライトオフィスともに執務室入口に備置していますのでご活用ください。
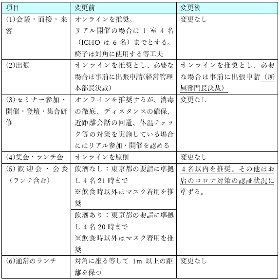
2.会議・面談・来客・飲食会など(変更あり)
対面コミュニケーションを大切にしていますが、引き続き社内外での感染を防ぐため、下記キャプチャの通りといたします。
3.感染予防(変更なし)
感染予防は従来どおり継続をお願い致します。
(1)優先リモート対象者(乳児、高齢者、妊婦、基礎疾患のご家族と同居する者)はリモート推奨。
(2)出社・リモート勤務は部門長の判断に従う。体調不良だからといって個人の判断でリモート勤務することは禁止。体調不良時は静養する。
(3)発熱、風邪、コロナの疑わしい症状は「出社不可」とし、医療機関に相談して指示を受ける。指示内容を部門長及び労務総務チームへDMで共有し静養する。
(4)コロナ発症者と接触者した疑いがある場合は部門長及び労務総務チームへDMし、リモート勤務とする。保健所が感染者の発症日から2日以内に濃厚接触者に連絡するため、連絡が来なければ出社可能とする。
4.コロナに感染した場合(変更なし)
万が一感染した場合は、必ず医療機関・保健所の指示に従う。
(1)部門長及び労務総務チームへDMする。体調が許す限り、医療機関等からの指示はメモしておきDMで共有する。(特に静養期間、自宅待機期間や濃厚接触者を確認しておく)
(2)医療機関等から会社の連絡先を聞かれた場合は労務総務チームとする。
(3)静養期間および体調が優れない場合は静養につとめる。
(4)静養期間が終了し、体調が回復しても、医療機関等から自宅待機の指示がある場合はそれに従う。自宅待機期間のリモート勤務可否について部門長と相談する。
ご不明な点は労務総務チームへご相談ください。
以上
(ご参考)
基本的対策徹底期間における対応について
https://prtimes.jp/main/html/rd/p/000002330.000052467.html
東京都FAQ
https://www.bousai.metro.tokyo.lg.jp/1009757/1020468.html
